
获悉,4月22日,美团自研第四代无人机近日通过民航局审查,获得了全国首张低空物流全境覆盖运营合格证(简称“OC”)。取证后,公司可在全国范围内开启常态化商业运营。
这一里程碑事件不仅标志着低空经济政策红利的加速释放,更预示着物流行业即将迈入“立体化配送”新时代。

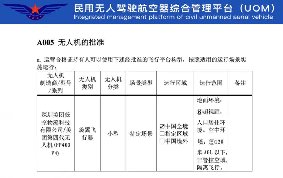
据了解,此次通过审查的第四代无人机由美团自研而成,是基于双余度飞行控制架构的全新航电平台六旋翼无人机,在安全性、经济性、环境适应性、运维友好度等方面均较前代有显著提升。该机型着重升级了环境适应能力,可在 “零下 20 度至 50 度” 的中雨、中雪、6 级风、弱光等环境中稳定飞行,能够适应 97% 以上国内城市的自然环境要求。

在参数方面,该款无人机最大载重2.5kg,最大起飞重量达9.5kg,满载最大配送半径(往返)为5km,满载最大配送距离达10公里,最快速度83km/h,支持IP45级防护。

截至2024 年底,美团无人机已开通53条航线,累计配送订单超45万单;自动配送车累计配送近500万单,服务数百个社区的配送需求,自动驾驶里程占比99%。根据ARKInvest发布的《BIGIDEA2025》报告测算,截至2024年底,美团无人机累计商业订单规模已与GoogleWing持平,并列全球第二。
近年来,党中央、国务院高度重视低空经济,明确提出了加快构建低空经济战略性新兴产业的宏伟目标,出台了一系列支持性政策。

(资料来源:华西证券)
早在2010年,我国就开展了一系列关于低空经济政策文件的探索。随着技术逐渐成熟,2021年中共中央、国务院印发的《国家综合立体交通网规划纲要》首次将“低空经济”写入国家规划;2023年低空经济被提升至战略性新兴产业;2024年全国两会将“低空经济”首次写入政府工作报告;2025年政府工作报告提出“推动商业航天、低空经济等新兴产业安全健康发展。





